Home / Products / Hybrid Steppers / Drive Series / PST3522PH
PST3522PH
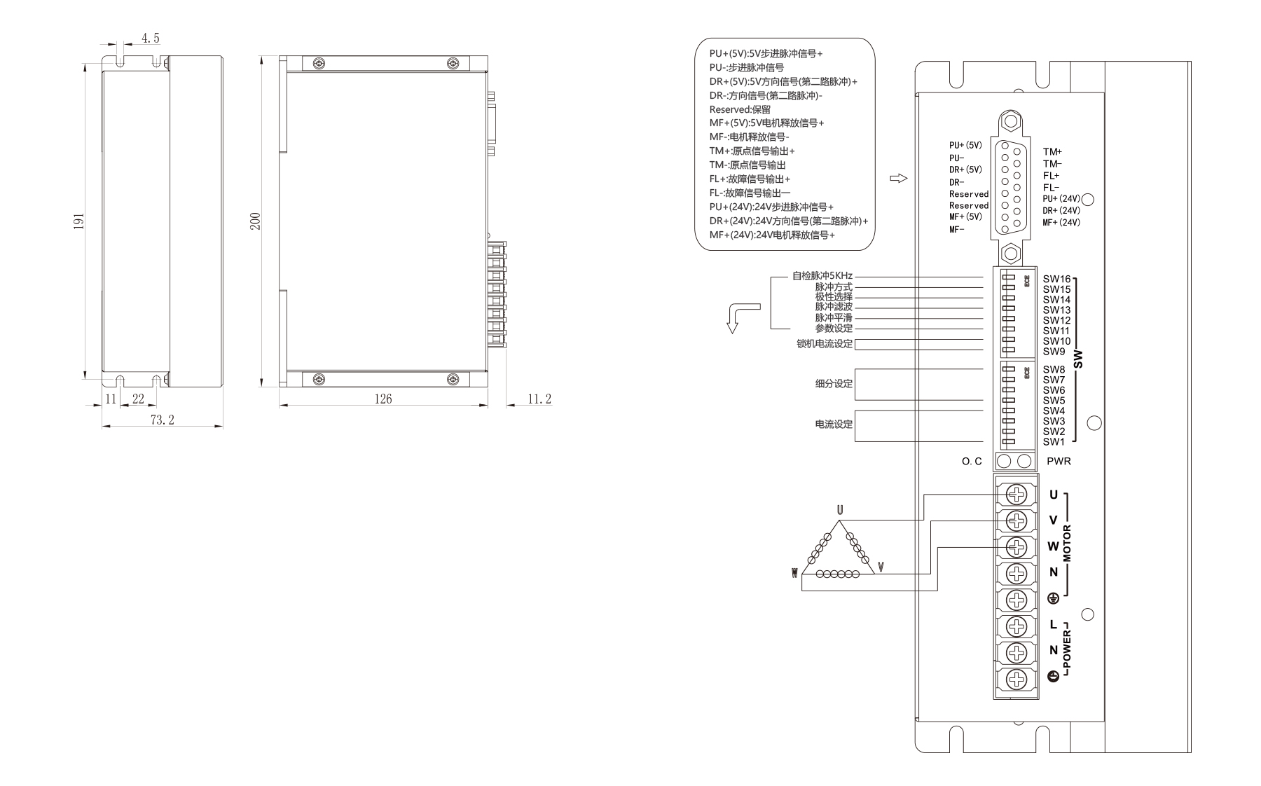
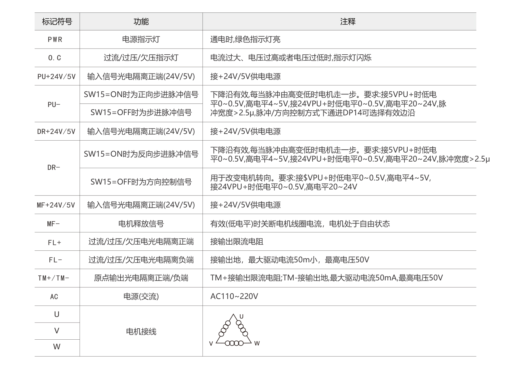
PST3522PH is a 3-phase AC driver (AC110–220V, ≤5.0A) with 32-bit DSP control, ensuring low noise, smooth low-frequency microsteps, and up to 60,000 steps/rev. Features adjustable lock current, 400 kHz max pulse rate, pulse filtering, optical isolation, and full protection. Suitable for NEMA34–51 3-phase open-loop stepper motors.
Your message has been sent
Similar Products

PST3608PH, 3 Phase
2.3-5.9A, 18-80VAC

PST3722PH, 3 Phase
0.7-7.0A, 110-220VAC
Companion Products










